Department Award Administration

The Financial Aid and Scholarships Office is responsible for coordinating student resources for all Financial Aid students. Federal and State regulations require that all financial aid awards including scholarships, grants, fellowships, Title IV programs, loans, and all other federal, and non–federal programs must be accounted for to avoid financial aid over awards. Students receiving Financial Aid cannot receive more gift aid (e.g., grants, scholarships) or other need‐based financial aid (e.g., subsidized Direct Loans, work‐study) than their financial need.  Nor can students receive more financial aid that exceeds their cost of attendance or annual budget. 

The Financial Aid and Scholarship Office has established procedures for need analysis, award review, verification, disbursements, and over-award monitoring to ensure compliance with the award and student resource coordination requirements.  If a student does not have room in their Cost of Attendance, Financial Aid and Scholarships will retroactively reduce loans/grants to make room for the aid coordination award. At which point the student may have a balance due (due to the reversal). We communicate this information via email to students directly. 

 

Under 34 CFR 673.5 and 685.102(b), any funds a student receives as a result of being enrolled in postsecondary education are considered estimated financial assistance (OFA) and must be counted as OFA when packaging the student. There is no de minimis or minimum amount that would not have to be counted--any amount is OFA.  DEADLINE: All forms for Fall/Spring terms must be submitted by June 1st. Spring only forms must be submitted by November 1st, Summer only must be submitted March 1st. 


Scholarship Awarding Form

Scholarship Awarding Form is used to notify Financial Aid and Scholarships of students selected for Cal State LA Foundation Scholarships. All Cal State LA Foundation awards are listed on Blackbaud Award Management (unless the department has submitted a request to select students outside of the system). 

Annual Scholarship Awarding Form


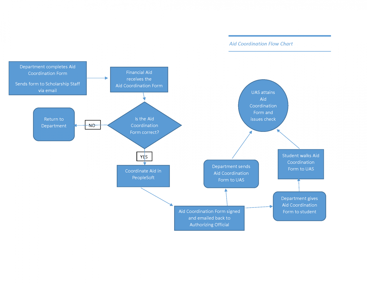
Aid Coordination Form

Aid Coordination Form is used to notify Financial Aid and Scholarships of students selected for awards that will be paid out by University Auxiliary Services (UAS). These awards are usually funded by a grant managed by a department on campus. The Authorizing Official (usually a Department Chair, Project/Program Director, or Principal Investigator) will provide the name of the award, Project ID#, total award amount, department name, and their signature on the Coordination of Aid Form.

Annual Aid Coordination Form
 

Other Financial Aid Assistance Form

The Other Financial Aid Assistance Form (OFA) is used to notify Financial Aid and Scholarships of multiple students selected for Department Awards.  In most cases, these awards are managed by a department on campus.  

Annual Other Financial Aid Assistance Form

 


 
 

  1. PaGE students: The awarding process for a PaGE student is the same as a matriculated student through Cal State LA. The process is as follows: the student applies for the program and if the department determines he/she qualifies for an award, the department will begin the process of submitting the required documents. The department will submit the UAS student stipend/fellowship certification request form to the UAS office and submit an Aid Coordination Form to the Financial Aid and Scholarships Office to coordinate the stipend with the student’s financial aid. Once the Aid Coordination Form is ready, the designated scholarship staff member will email the Authorizing Official to pick up the document; it is the department’s responsibility to submit the Aid Coordination Form to UAS.
     
  2. Non-students: A student can be awarded a stipend the semester following the term they graduated (i.e. student graduated spring semester he/she can still be awarded a stipend for the summer semester). When this method is being used the department is not required to submit an Aid Coordination Form to the scholarship staff. Stipends cannot be awarded to prospective students. If a student is not a CSULA student but is admitted for an upcoming term he/she cannot be awarded a stipend from that term.
     
COA Flow Chart

 

 

 

 

 

 

 

 

Why does Financial Aid coordinate awards (scholarships, grants, stipends, and fellowships)?
The total amount of assistance from all sources cannot exceed Cal State LA's annual Cost of Attendance. If a student has filed a FAFSA or a California Dream Act Application and is receiving aid, Federal and State Aid Regulations require the Financial Aid and Scholarships Office to adjust a student's award in order to not exceed the student's COA. All educational awards (scholarships, fellowships, and stipends) issued to students attending California State University, Los Angeles must be reported to Financial Aid and Scholarships office. This includes merit-based educational awards.

What is the impact of awarding a scholarship/grant/stipend/fellowship to a student late in the academic year?
If a student is awarded a scholarship, fellowship, or stipend after the academic year has begun and financial aid has disbursed, the student’s other aid could be reduced. If the Financial Aid and Scholarships Office is required to reduce other gifted aid that the student has been granted this could result in a bill that will be due immediately to the university.

What is Cost of attendance?
Cost of attendance is a yearly budget that is set in place to assist the Financial Aid and Scholarships to assure that the student is awarded the maximum financial aid they are eligible to receive in an academic year.

How are Educational Awards coordinated with Financial Aid?
Every financial aid student is given a Cost of Attendance budget.. The Financial Aid and Scholarships Office, under federal and state regulations, will award students their financial aid within these student budgets. The Scholarship Office, following the same regulations, makes every attempt to place the students’ educational awards so that a student’s financial aid is not affected. Once a student’s cost of attendance has been determined their financial aid (scholarship, stipends, grants and loans) are coordinated as follows (see sample budget below):

Cost of attendance 

$22,028

Scholarship Award

- $6,500

Stipends

- $3,000
Grants (both federal and state funded) - $9,560

Loans

- $2,968

Remaining cost of attendance

$0
Note: The figures above are only to be used as a reference to clarify how the cost of attendance is used. The cost of attendance varies from year to year and is based on the student’s status as determined by financial aid policies and regulations.

Scholarships: A scholarship is any educational award given to a student for the benefit of their educational expenses while they are enrolled with Cal State LA. These educational awards can have various names such as grants, scholarships, fellowships, stipends, and also known as gift aid. The majority of students receiving gift aid fall into this category.

Fellowships: A financial resource typically awarded to graduate students based on outstanding academic achievement, performance or accomplishment. Fellowships generally do not have to be repaid and are intended to defray the expenses of university education. A fellowship grant generally is an amount paid for the benefit of an individual to aid in the pursuit of study or research.

Stipends: For the purpose of sponsored programs at UAS and Cal State LA, the term "stipend" is used to describe a payment to a Cal State LA Student for class participation and/or general support as aid in the pursuit of their studies. Sponsoring agencies and faculty commonly use the term "stipend" to describe this type of student financial assistance. A stipend payment can only be used for training and educational purposes related to a sponsored program. A stipend cannot be used to pay an individual for work or services performed, or as incentive pay. In some instances the stipend recipient may be required to attend certain classes or perform certain activities, as a condition of receiving the stipend. These can still be considered stipends and not considered services (wages), as long as the (educational) benefit of the activities lie clearly with the recipient and the paying institution does not derive any benefit from the activities. Payments may be disbursed to students in multiple ways, including a one-time payment, semester payment, and/or monthly payment.

Stipends vs Wages:

A stipend is a payment that can only be used for training and educational purposes related to a sponsored program. A stipend cannot be used to pay an individual for work or services performed, or as incentive pay. Wage is a payment usually according to contract and on an hourly basis. If the department or professor wishes to pay a student wages he/she needs to follow the department’s guidelines to hire the student as a student assistant or as a staff member.

Blackbaud Scholarship availability /posting criteria:

Minimum Award Amount

To support our students and promote continuing philanthropy, scholarship awards should be awarded in amounts that honor our students’ achievements and our donors. As a result, the University minimum scholarship award is $400 for the academic year. It is understood that some scholarships may not be able to be awarded each year in order to have sufficient revenue to meet this minimum but should be able to be awarded every other year. Colleges may establish a higher minimum.

Use of Blackbaud Award Management (AcademicWorks)

Scholarships must be open to eligible continuing students during the common application period using Blackbaud Award Management. Blackbaud Award Management applicants meeting the scholarship criteria must be reviewed using a consistent evaluation approach. All awardees must have applied via Blackbaud Award Management.

Scholarship Application Principles:

Refining Filtering of Applicants

The Scholarship Coordinator works to ensure the Blackbaud set-up matches Advancement records. They will work with departments to demystify the set-up where helpful. Departments may request clarification of the set-up for the upcoming cycle by contacting the Scholarship Coordinator no later than February 15.

Rubric and Documentation Required for All Awards

A system-wide audit reinforced the need for documentation of defensible selection criteria for scholarships and the need to retain the records for three years from the end of the award year. Utilizing the rubric functionality of Blackbaud meets both of these criteria. While not recommended, should scoring be done outside of Blackbaud, the department is responsible for maintaining records and evidence of the selection, which is subject to audit.

Scholarship recipient selection:

Composition of Committees

Based on a system-wide audit, the CSU has issued Scholarship Administration guidelines, which include the following on committees:

  • Scholarship committees should be composed of at least three persons.
  • Scholarship committee members are appointed by the University or auxiliary organization, not a donor, and no combination of donors or donor advisors (or related persons) directly or indirectly control the committee.
  • A donor and their representatives may not represent a majority of the committee.

Disbursement Information

Scholarships awarded to students through Financial Aid will follow the Disbursement Schedule set for that academic year. If a scholarship does not disburse according to schedule, the Scholarship Coordinator will contact the Liaison for the College or Review Group to inform them why the scholarship hasn’t disbursed. Some reasons scholarships may not automatically disburse are because the student no longer meets the GPA criteria for the scholarship or the student hasn’t enrolled in the required number of units.

When an on-campus scholarship needs to be cancelled or adjusted the department must notify the Scholarship Coordinator by submitting a Scholarship Awarding Form.

When a stipend needs to be cancelled or adjusted the Authorizing Official who awarded the stipend must submit an updated Coordination of Aid Form clearly stating the changes requested to be made to the student’s stipend.

Access Request Form

New Scholarship Committee members must complete a Blackbaud Access Request Form in order to access the Blackbaud Award Management system. It is the Scholarship Liaison's responsibility to email completed forms to the Scholarships Unit at [email protected]. It is also the Scholarship Liaison's responsibility to email the Scholarship Unit to cancel previously submitted Access Request Forms. 

Training Materials

Historic donor relations, key program objectives, or other significant considerations may arise in the administration of scholarships. Exception Requests must include a strong rationale and must be supported by the College Dean or other appropriate senior administrator.

2026-2027 Academic Year

2025-2026 Academic Year

 

Roles & Responsibilities

Financial Aid and Scholarships Staff

  • Ayla Arviso
    Scholarships Coordinator
    [email protected]
    Point of contact about scholarship questions from faculty and staff
     
  • Vanessa Yepiz
    Student Personnel Technician
    [email protected]
    Point of contact for stipend awarding (Aid Coordination Form)
     
  • Chris Truong
    ITC-Financial Aid
    [email protected]
    Point of contact for technical issues regarding BlackBaud Award Management (AcademicWorks)